Ursula Muts PORTFOOLIO

  • Minust
  • Kursuste kaleidoskoop
    • Kasutajakogemuse analüüs
    • Veebiarendus ja -haldus
    • IT-aluste kursused
    • Veebikujundus
    • Veebigraafika ja -disain
    • Multimeedia ja toote disain
    • Suuremad kooliprojektid
    • Praktika
      • Tutvumispraktika
      • Teise aasta praktika
  • Eneserefleksioon
  • Kolm Punkti

IT-aluste kursused

  1. Kodu
  2. Kursuste kaleidoskoop
  3. IT-aluste kursused

  • Siia koondasin ma kokku järgnevad ained:

    Programmeerimise alused
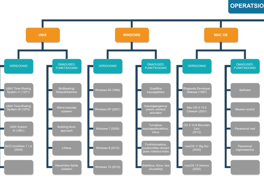
    Operatsioonisüsteemid
    Objektorienteeritud programmeerimine
    IT-süsteemide riistvara
    Infoturbe alused
    Erialane matemaatika
    Arvutivõrkude alused
  • IT-alaste kursuste läbimine Voco-s on minu edaspidises karjääris UX-disainerina kasulik just seetõttu, et olen omandanud piisava tehnilise tausta, mis võib mind eristada paljudest teistest sama ala töötajatest. Kuna arvutite riistvara ja tarkvara tundmine aitab mul mõista tehnoloogiliste piirangute ja võimaluste mõju kasutajaliideste kujundamisel, siis saan paremini hinnata, millised funktsioonid on tehniliselt teostatavad ja millised mitte.

Mida ma õppisin?

Erialase matemaatika õppimine oli esialgu keeruline, kuna see hõlmas nii diskreetset matemaatikat, statistikat kui algoritmilise mõtlemise põhimõtte omaks võtmist.
Huvitavaks läks siis, kui oli võimalik teha väike statistiline uuring, millist oskust reaalselt hiljem vaja võib minna.
Tutvumiseks:
Jäätmete sorteerimise uuring

mida veel õppisin?

    IT-alaste kursuste käigus õppisin põhimõisteid nagu muutujad, andmetüübid, tingimuslaused, tsüklid ja funktsioonid. Need mõisted on olulised erinevate programmeerimiskeelte mõistmiseks ja nende abil lahenduste loomiseks. Lisaks uurisin põhjalikult operatsioonisüsteemide peamisi funktsioone ja komponente, sealhulgas protsesside haldamist, mäluhaldust, failisüsteeme ja kasutajaliidese põhimõtteid.

lisaks sain teada

    Objektorienteeritud programmeerimine - see tähendus ja sõnapaar sai meie kursusel hitiks, sest midagi keerulisemat annab välja mõelda! Kas meil seda oma töös kunagi ka vaja läheb, seda ei osanud ei ettevõtted, keda sai külastatud või kellega räägitud, ega me ise ka öelda ega arvata. Küll aga võimaldab OOP tõhusamat ja struktureeritumat tarkvaraarendust.

lõppkokkuvõtteks

    Õppisin erinevaid IT-valdkonna põhialuseid, sealhulgas veebisaidi loomist ja haldamist, programmeerimise aluseid, operatsioonisüsteeme, objektorienteeritud programmeerimist, riistvara toimimist, infoturbe olulisust, erialast matemaatikat ning arvutivõrkude põhimõtteid. Need teadmised aitavad mul mõista ja rakendada IT-valdkonna põhimõtteid, lahendada probleeme ning aru saada, kuidas luuakse tõhusaid ja turvalisi süsteeme.
© 2023 Ursula. Created for free using
Bootstrap | phcode